LOGO OA教程 ERP教程 模切知识交流 PMS教程 CRM教程 开发文档 其他文档  
 
网站管理员

[点晴模切ERP]定价是结构的艺术,而非成本的计算-《定价制胜》精读笔记EP001

admin
2026年1月14日 22:17 本文热度 1448
今天深度阅读《定价制胜:科学定价助力净利润倍增》这本由赫尔曼·西蒙杨一安(均为德国籍专家),写的关于科学定价的名著。

今天,首读赫尔曼·西蒙的序言以及开篇的经典案例!
战略定位:这是全书的“思想启蒙篇”。它不教具体怎么算账,而是要打破我们“定价就是定个数字”的固有认知。
核心命题:定价是利润的第一杠杆。作者通过一个极端的实验告诉我们:哪怕不涨价,仅仅通过“操纵”产品的组合结构,就能瞬间提升19%的利润。
知识点流水记录
01
核心概念:价值感知
客户买的不是你的成本,而是他“觉得”这东西值多少钱。定价的本质,是衡量并引导客户的这种认知。
02
逻辑证据链
著名的“银行账户实验”
我觉得这是首次阅读部分最干货的细节,让我整个人震撼了一下
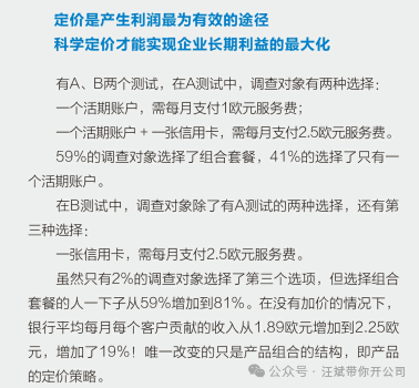
A测试(基础组):
选项1:活期账户=1欧元/月
选项2:活期+信用卡=2.5欧元/月
结果:59%的人选套餐,41%的人选单项。平均每人贡献1.89欧元
B测试(诱饵组):
在A的基础上,增加了一个“看似愚蠢”的选项3:单独一张信用卡=2.5欧元/月。
结果:几乎没人选选项3(仅2%),但它像一个“锚”,让选项2(同样的2.5欧能买两样)显得极其划算。选择套餐的人从59%飙升到81%
数据结论:在完全没有加价、没有增加成本的情况下,平均单客收入从1.89欧涨到2.25欧,利润整整提升了19%!

03
现状残酷告白
90%的企业:根本没有真正研究过定价,大多在拍脑袋或抄对手。
利润的意义:利润不是贪婪,而是企业生存和创新的唯一基石。定价就是通往利润的最短路径。

04
作者的背景与毕生目标
赫尔曼·西蒙:定价咨询鼻祖,Simon-Kucher公司创始人,50年实战经验,服务过全球顶级企业。
核心逻辑链:价值认知→价格决策→销量变化→利润倍增。
降维思考与实战




1.我总结的避坑指南

警惕“成本加成思维”:很多老板习惯“成本+利润=售价”。西蒙告诉我们,这是在自杀。你应该从“客户愿意付多少钱”倒推你的产品结构。
不要“盲目跟风”:抄竞争对手的价格,等于是把自己的利润控制权交给了别人。




2.时空演化

(2025-2026商业观察)
AI定价的崛起:书中提到的“诱饵效应”(B测试)现在已经被各大视频会员(如优酷/爱奇艺)、SaaS软件(基础版/专业版/企业版)玩得出神入化。
现在的趋势:以前是手动设置诱饵,现在利用AI算法,可以针对不同消费习惯的人,动态展示不同的“诱饵套餐”,实现更高精度的利润压榨。


3.最后的灵魂拷问

“各位老板们,现在可以看看你的产品价目表:里面有没有一个选项,它的存在不是为了被卖掉,而是为了让更贵的套餐看起来‘真香’?”
序言读完之后的一句话总结:定价是结构的艺术,而非成本的计算。


阅读原文:原文链接



点晴模切ERP更多信息:https://moqie.clicksun.cn,联系电话:4001861886

该文章在 2026/1/16 15:25:35 编辑过
关键字查询
相关文章
正在查询...
点晴ERP是一款针对中小制造业的专业生产管理软件系统,系统成熟度和易用性得到了国内大量中小企业的青睐。
点晴PMS码头管理系统主要针对港口码头集装箱与散货日常运作、调度、堆场、车队、财务费用、相关报表等业务管理,结合码头的业务特点,围绕调度、堆场作业而开发的。集技术的先进性、管理的有效性于一体,是物流码头及其他港口类企业的高效ERP管理信息系统。
点晴WMS仓储管理系统提供了货物产品管理,销售管理,采购管理,仓储管理,仓库管理,保质期管理,货位管理,库位管理,生产管理,WMS管理系统,标签打印,条形码,二维码管理,批号管理软件。
点晴免费OA是一款软件和通用服务都免费,不限功能、不限时间、不限用户的免费OA协同办公管理系统。
Copyright 2010-2026 ClickSun All Rights Reserved  粤ICP备13012886号-9  粤公网安备44030602007207号